Cells are not immortal, and that is a good thing. After a certain number of divisions, many human cells stop multiplying for good. They enter a state called replicative senescence, where growth ceases but the cells remain alive. This built-in aging program helps keep early cancer cells from turning into dangerous tumors.
A new study shows that this safeguard rests on a single molecular switch: a protein called ATM. The work also explains a puzzle that has bothered biologists for decades, namely why cells grown in the high oxygen of the lab “age” much faster than cells in the low oxygen conditions of your body.
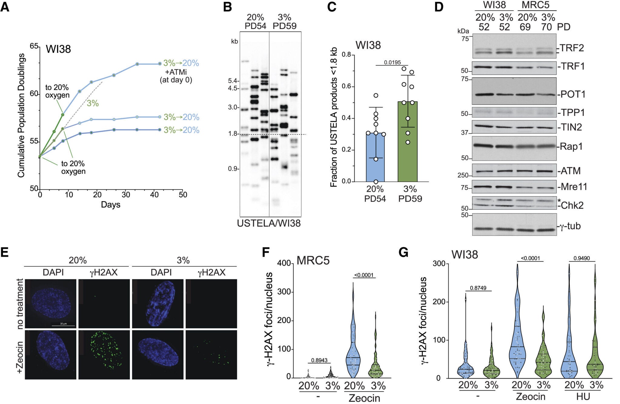
Each time a cell divides, it trims its telomeres, the protective caps at the ends of chromosomes. Over many cycles, these caps become shorter and less able to guard chromosome ends. When telomeres shrink too much, the tips of chromosomes start to look to the cell like broken DNA.

Under normal conditions, a protein called TRF2 protects these tips. TRF2 is part of a complex that helps telomeres fold into a safe structure. When telomeres get too short, they can no longer recruit enough TRF2. At that point, the chromosome ends resemble dangerous DNA breaks, and the cell activates a damage response that slams the brakes on division.
“Replicative senescence is a remarkably effective tumor suppressor pathway,” says Titia de Lange, head of the Laboratory of Cell Biology and Genetics at The Rockefeller University. She notes that people born with unusually long telomeres, who bypass this system, can develop several different cancers by age 70. In people with normal telomere length, this pathway quietly prevents many potential tumors from ever taking hold.
Scientists knew that telomere shortening triggers a DNA damage response, but they did not know which signaling route actually forced cells to stop. Two major sensors, called ATM and ATR, were both suspected. The new research, led by de Lange and former graduate student Alexander Stuart, set out to settle that question.
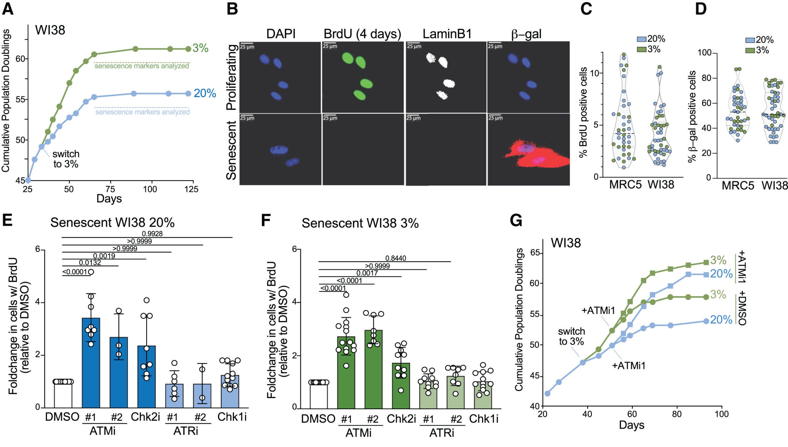
Working with primary human fibroblasts, the team tracked when cells stopped dividing as telomeres wore down. They cultured the cells at either 3 percent oxygen, similar to levels in many tissues, or 20 percent oxygen, which matches normal air and standard lab conditions.

Stuart found that ATM alone enforced the growth arrest at both oxygen levels. When he blocked ATM, or flooded cells with extra TRF2, the cells pushed past their usual limit and kept dividing. Even more striking, when he inhibited ATM in cells that had already stopped, those “old” cells began to cycle again. The arrest was reversible and completely dependent on ATM.
For years, lab workers had noticed that cells grown in room air stopped dividing after fewer rounds than cells kept in low oxygen. Many assumed that extra oxygen must speed up telomere erosion. Later work ruled that out, leaving a mystery.
To explore the problem, Stuart and colleagues had to grow cells at 3 percent oxygen, which is technically demanding. Plates, reagents, and tools had to be moved in and out of special incubators quickly so that brief exposure to room air did not change the cells’ environment.
“Any time the cells or the reagents are outside of the special low oxygen incubator, they are exposed to 20 percent oxygen which can change the molecular environment within minutes,” Stuart says. That meant racing through simple steps like lysing cells or adding solutions to keep oxygen low.
Despite those hurdles, the pattern became clear. At low oxygen, cells tolerated very short telomeres and kept dividing. When the same cells were shifted to 20 percent oxygen, they suddenly treated those short telomeres as emergencies and entered senescence. The difference was not in the telomeres themselves. It was in how ATM reacted to them.
“I don’t think of it as low oxygen extending the lifespan of human cells, that’s the physiological state of our bodies,” Stuart says. “Rather, the question was: why do high oxygen conditions shorten cellular lifespan?”

The team found that high oxygen levels create a version of ATM that is much more sensitive to damage signals. At 20 percent oxygen, ATM reacts strongly to short telomeres and drives cells into arrest sooner. At 3 percent, ATM is less excitable, so cells need more serious problems before they stop dividing.
To understand how oxygen reshapes ATM, the researchers turned to reactive oxygen species, or ROS. These are chemically active byproducts that form as cells use oxygen. Counterintuitively, some forms of ROS are more common at lower oxygen levels.
ROS can form chemical bridges called disulfide bonds between copies of the ATM protein, linking them into dimers. When ATM molecules are locked together this way, they can no longer respond properly to DNA breaks or worn telomeres. With the help of Ekaterina V. Vinogradova, who leads the Laboratory of Chemical Immunology and Proteomics, the team mapped where these disulfide bonds form in ATM and showed that at least one specific bond is required for oxygen-dependent control.
Under low oxygen, disulfide-linked dimers keep ATM relatively quiet, even when telomeres are quite short. Under high oxygen, ATM remains mostly free of those bonds and behaves like a hair-trigger alarm. The same telomere length that was tolerated at 3 percent oxygen suddenly becomes unacceptable at 20 percent, and the cell slams on the brakes.
These findings have a direct message for labs that study DNA damage pathways. “Studying that in human cells cultured at 20 percent oxygen means you’re basically studying the ATM kinase under hyperactive conditions,” de Lange says. She suggests that key results should be checked, when possible, at more physiological oxygen levels.

This work ties together telomere shortening, oxygen levels, and the ATM damage sensor into a single, coherent story about how human cells decide when to stop dividing. That story matters for both basic science and medicine.
For cancer biology, the study highlights how powerful telomere-driven senescence is as a barrier to tumor growth. Many solid tumors grow in regions with low oxygen, which tends to suppress ATM activity. In those zones, cancer cells can tolerate extremely short telomeres that would normally trigger arrest. Therapies that restore or boost ATM function in such low oxygen environments could push vulnerable cancer cells into permanent senescence and block further growth.
For aging research, the findings sharpen our picture of how normal tissues limit cell division over time. Telomere shortening is not just a clock. It is a signal that ATM reads in a context shaped by oxygen and reactive molecules. That insight may guide future attempts to fine tune cellular aging without disabling vital tumor suppressor pathways.
For laboratory practice, the study raises a caution flag. Many conclusions about DNA damage signaling and cellular senescence come from cells grown in 20 percent oxygen. Those conditions do not match the body and place ATM in a hyperactive state. While switching all work to low oxygen is technically hard, confirming major observations at 3 percent oxygen could prevent misleading results and help align lab models with real biology.
Taken together, the research shows that replicative senescence depends entirely on ATM, and that oxygen quietly tunes how strict this guardian becomes. In your own body, that balance helps hold potential cancers in check while letting healthy cells divide just enough.
De Lange and her team plan to keep probing this pathway, looking for deeper details in a system that protects you every day without you ever noticing.
Research findings are available online in the journal Molecular Cell.
Like these kind of feel good stories? Get The Brighter Side of News’ newsletter.
The post A single protein decides when human cells grow old, study finds appeared first on The Brighter Side of News.
Leave a comment
You must be logged in to post a comment.