Attention can feel like a fragile thing, especially when your brain struggles to sort signal from noise. Every second, your senses flood you with information. Focus depends on the brain’s ability to quiet the distractions and highlight what matters. Stimulant drugs for ADHD try to help by turning activity up in attention circuits such as the prefrontal cortex.
A new study points to a different strategy: make the background quieter instead. Researchers have identified a gene, called Homer1, that shapes how well the brain filters noise. When levels of specific forms of this gene drop during development, mice show calmer baseline activity in the prefrontal cortex and much better focus.
“The gene we found has a striking effect on attention and is relevant to humans,” says Priya Rajasethupathy, who leads the Skoler Horbach Family Laboratory of Neural Dynamics and Cognition at Rockefeller University.

The team did not expect Homer1 to be at the center of attention. Scientists already knew it helps control communication between neurons, and that several proteins that interact with Homer1 show up in human genetic studies of ADHD. But the gene itself had not been a prime suspect.
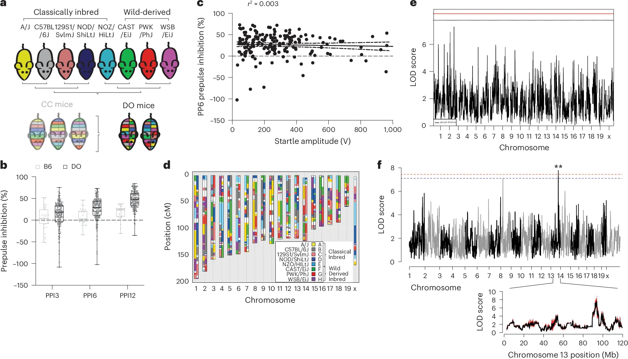
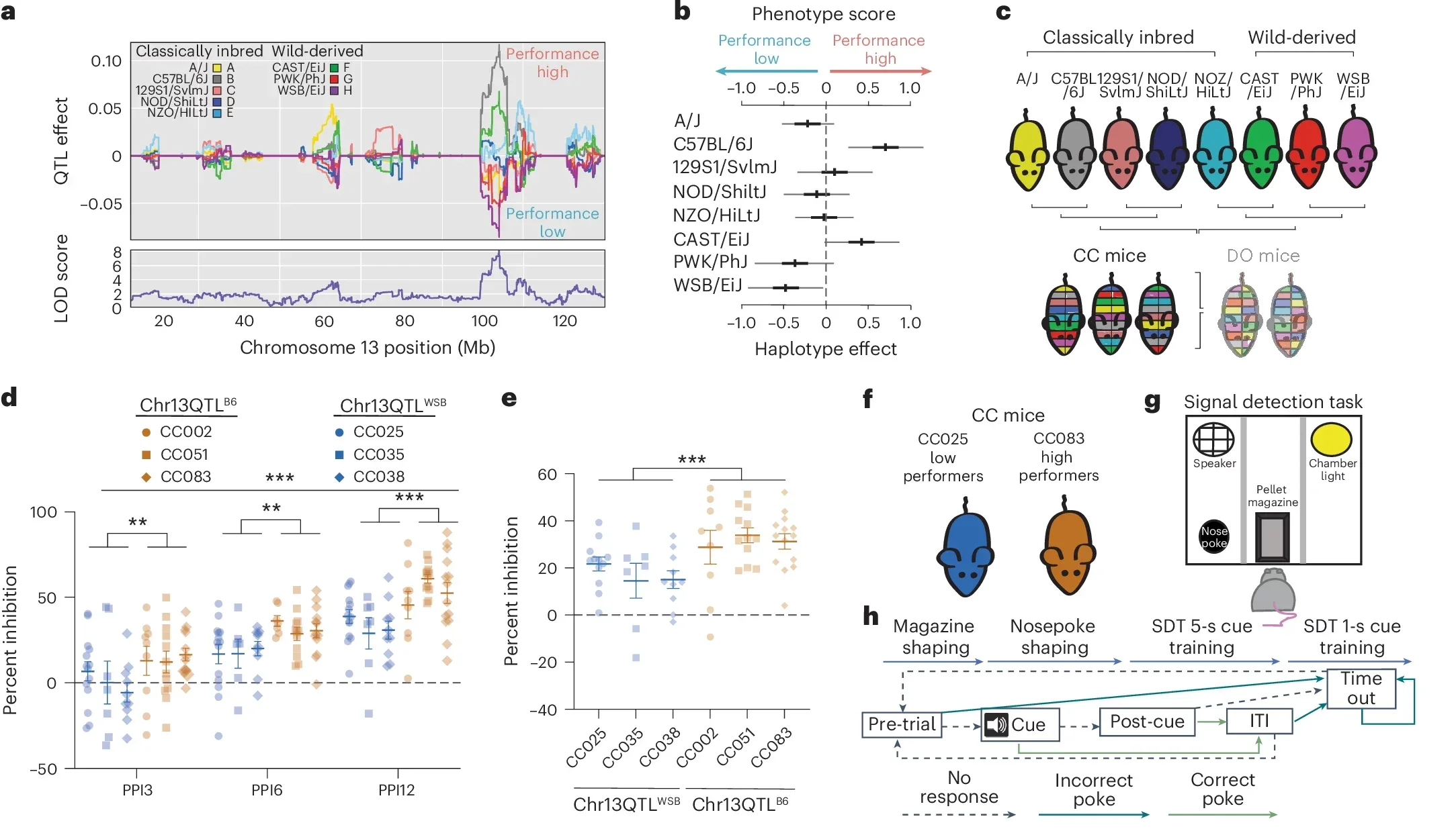
Instead of chasing usual candidates, the group used a wide, unbiased genetic scan. They studied nearly 200 mice bred from eight different parental lines, including animals with some wild ancestry. That mix created genetic diversity closer to what you would see in a human population.
“It was a Herculean effort, and really novel for the field,” Rajasethupathy says, crediting PhD student Zachary Gershon for driving the work.
By matching small differences in DNA to performance on attention tasks, the team narrowed in on a region of the genome that explained almost 20 percent of the variation in focus. Inside that region sat Homer1. “That’s a remarkable number,” Rajasethupathy says. “Most of the time, you’re lucky if you find a gene that affects even 1 percent of a trait.”

Looking more closely, the scientists found that two versions of the gene, Homer1a and Ania3, were key. Mice that excelled at attention tasks naturally had lower levels of these variants in the prefrontal cortex, the brain’s attention hub.
The group then tested what would happen if they dialed those versions down on purpose. When they reduced Homer1a and Ania3 during a specific window in adolescence, mice became faster, more accurate, and less distractible across several different behavioral tests. The same genetic tweak in adults did nothing. That result suggests Homer1 shapes attention during a narrow early-life period, then the system sets.
The biggest surprise came when the team examined what was happening inside the brain. Lower Homer1 in prefrontal neurons caused those cells to boost their number of GABA receptors. These receptors act as the nervous system’s brakes. With more of them, background activity settled down.
Neurons fired less at rest, but responded with sharper bursts when a cue appeared. Instead of chattering all the time, they conserved their energy for moments that mattered, which led to more accurate choices.
“We were sure that the more attentive mice would have more activity in the prefrontal cortex, not less,” Rajasethupathy says. “But it made some sense. Attention is, in part, about blocking everything else out.”

For Gershon, who has ADHD, the findings felt familiar. “It’s part of my story,” he says, and one reason he wanted to bring genetic mapping to attention. He was the first in the lab to notice that reducing Homer1 improved focus by cutting distractions, not by boosting raw drive.
To him, that matched what many people already sense in their own lives. “Deep breathing, mindfulness, meditation, calming the nervous system, people consistently report better focus following these activities,” he says.
Right now, most medical treatments for ADHD work by amplifying excitatory signals in the prefrontal cortex with stimulant drugs. That approach can be very effective, but it is only one way to adjust the system. The new study suggests a second path: strengthen the brakes, lower the background noise, and let important signals stand out.
The work may reach beyond ADHD. Previous research has linked Homer1 and many of its partner proteins to autism and schizophrenia, both conditions where early sensory processing can feel overwhelming. A gene that tunes signal to noise in attention circuits could help explain some of that sensory chaos.

Future studies in the Rajasethupathy lab will dig deeper into how Homer1 shapes attention across development, and how its levels might be adjusted safely. The team is especially interested in a splice site in the gene that can be targeted with drugs.
“There is a splice site in Homer1 that can be pharmacologically targeted, which may be an ideal way to help dial the knob on brain signal to noise levels,” Rajasethupathy says. “This offers a tangible path toward creating a medication that has a similar quieting effect as meditation.”
For you, the basic message is simple but powerful. Attention may not only be about pushing the brain to work harder. It may also depend on how well your circuits can stay quiet until the right moment. Calmer baselines, stronger brakes, and clearer signals could be as important as any mental “boost.”
The study does not mean there is a ready Homer1 based drug for ADHD or related disorders. It does highlight a new biological strategy: instead of only pressing the gas, help the brain get better at using the brake. That idea may shape how future therapies try to help both children and adults who struggle to focus.
These findings suggest that future ADHD treatments might work by gently increasing inhibitory strength in key attention circuits rather than only raising excitatory drive. A drug that adjusts Homer1 splicing could, in theory, lower background noise and make it easier for you to lock onto what matters without the jittery feeling some stimulants can bring.
The work also offers a new framework for thinking about early sensory problems in conditions such as autism and schizophrenia. If Homer1 helps set signal to noise levels during a critical developmental window, then small changes in this gene could leave some brains more vulnerable to overload. Understanding that process could guide early screening and more personalized support.
Finally, at a broader level, the study shows that attention has tunable molecular controls. That means researchers can now track attention from gene to circuit to behavior. Over time, that could lead to more precise, less blunt treatments that help calm the mind in ways closer to practices such as meditation, but grounded in biology.
Research findings are available online in the journal Nature Neuroscience.
Like these kind of feel good stories? Get The Brighter Side of News’ newsletter.
The post ADHD news: Researchers discover a gene that shapes how well the brain filters noise appeared first on The Brighter Side of News.
Leave a comment
You must be logged in to post a comment.