For numerous individuals with schizophrenia, living with the condition involves challenges, not only related to hallucinations or delusions, but also due to subtler difficulties, such as problems focusing, remembering, or completing normal tasks.
Scientists have asked themselves why these symptoms, which are associated with genetic risk factors that are present from before birth, take so long to emerge. New research out of the University of Copenhagen may bring us one step closer to understanding the answer to that question.
Schizophrenia and schizophrenia-like disorders are usually thought to be triggered by disturbances that happen in brain development in the womb and in the early years of life. In general, when brain changes of interest begin, we don’t tend to see the symptoms until adolescence or adulthood, but we see the genetic change or risk factor much earlier than that in gestation or infancy.

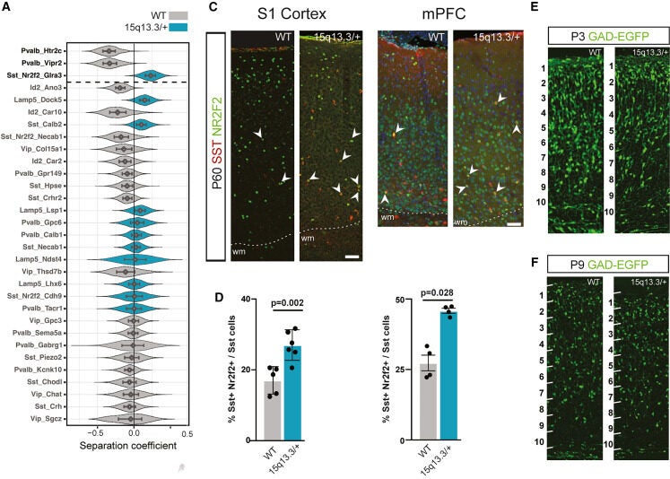
In the current study, the authors studied mice with a well-known genetic change called the 15q13.3 microdeletion. This change is present in some individuals with schizophrenia, epilepsy, and autism as well.
At first, the young mice appeared unaffected. But as they matured, different molecular changes became more evident. “For a long time, the brain is able to adjust for developmental errors and keep relatively normal function,” said Katarina Dragicevic, one of the study’s first authors. “At some point, it is almost like a chain snapped, and the brain can no longer compensate, and this is when we get symptoms.”
Her team’s work discovered that at a certain point in brain development, the cellular and molecular changes were not as significant. However, past this critical point, changes became intense, indicating a narrow opportunity for early treatment to prevent lifelong dysfunction. “The time before that juncture might be viewed as a treatment window, in which we may avoid functional impairment,” added Dragicevic.
Using advanced single-cell and single-nucleus RNA sequencing along with electrical recordings of brain waves, the researchers identified a distinct population of neurons that seemed particularly susceptible to the effects of the 15q13.3 deletion. The researchers had identified somatostatin neurons — which help to regulate the electrical activity in the brain — as a unique population of cells. Within that cell population, Sst_Chodl neurons appeared to be the most affected subtype.

In intact brain circuitry, Sst_Chodl neurons act as a type of stabilizer, dampening excitatory signals to help maintain brain rhythms. However, in the mice that had the genetic deletion, Sst_Chodl neurons became hyperactive. The hyperactivity altered sleep patterns and brain pattern activity, which are both commonly altered in psychiatric illnesses.
“We could identify the cells, and when we studied the cells themselves, they were completely out of sync,” said Assistant Professor Navneet A. Vasistha, one of the co-lead authors on the study. “Even though there are only a small number of Sst_Chodl neurons, they have long-range projections, and therefore dysfunction of this small region of cells can have widespread effects across brain regions.”
Sleep disturbances are one of the earliest symptoms of psychiatric disorders, and these mice, specifically, were no different. They exhibited fragmented sleep and decreased overall time in deep, restorative sleep. This finding also provided the researchers with a behavioral measurement to pair with the neural activity.
According to Dragicevic, “Slow-wave sleep is disrupted in individuals with psychiatric disorders, so we used sleep as a behavioral marker — something we could measure.” The research demonstrated that one specific type of brain cell was significantly altered in the mice exhibiting sleep problems when compared to healthy mice.
To determine if these cells were the cause of the sleep disturbances, the researchers utilized a new method called chemogenetics. The researchers administered a harmless drug to the mice that temporarily inhibited the overactive Sst_Chodl neurons. The scientists found incredible results: the mice slept more normally. Slow-wave sleep increased, wakefulness decreased, and brain rhythms stabilized.

“This means that this type of brain cell is crucial to sleep in mice with this syndrome,” said Vasistha. “We were able to reduce the activity of the neurons to restore normal sleep. We might also be able to relieve other psychiatric symptoms, too.”
The findings that a small number of neurons can drive complex behavior will likely alter how scientists conceptualize mental illness. The researchers, who published their results in Neuron, demonstrate that it may be possible to develop therapy through a more refined lens based on types of neurons, which will lead to more effective and less side-effect-driven pharmacological drugs.
“Current treatment options for cognitive symptoms in patients diagnosed with mental illness, such as schizophrenia, are ineffective,” said Professor Konstantin Khodosevich of the Biotech Research and Innovation Centre, a senior author. “In order to develop a deeper understanding of what causes these cognitive symptoms, which are due to alterations in development in the brain, we need more exploratory studies. It is possible that our research provides an initial step for a new, targeted treatment that could halt cognitive symptoms.”
These findings also demonstrate a bridge between gene-level changes and lived experience. The researchers theorize that the overactivity of deep-layer inhibitory neurons may destabilize the brain’s natural rhythms and create the unstable oscillatory circuits that lead to cognitive and behavioral symptomatology. This may simplify treatment development as the identification of when and where the fall off occurs could indicate when treatment is required before the cognitive symptoms develop.

The findings from this study could be applied far beyond 15q13.3 microdeletion. They provide evidence of a larger truth regarding mental illness, as many genes can go inactive until several important milestones in development are reached, at which point compensatory systems begin to fail and symptoms emerge.
By pursuing these processes over time, the researchers linked together molecular changes, neural activity, and behavior, which is an infrequently accomplished feat in neuroscience. The design and inquiry process for the study could inspire like studies to be applied to another population, from autism to bipolar disorder.
Moreover, the research emphasizes the importance of sleep as a symptom and a potential hint. Because sleep is so easily accessible in tracking patterns of and in the sleep cycle, it could become an early marker of when the brain’s balance begins to shift – when doctors can intervene; without sleep at all, chances for intervention may decrease.
This research could fundamentally alter how mental illness is viewed in the scientific and clinical community and point to a future where clinicians use the brain’s timing of developmental processes to provide treatment. If therapies can be developed that would stabilize or calm hyperactive inhibitory neurons, that may counteract cognitive symptoms before they occur.
While this research is in its early stages, the results seen in mice are very hopeful. The re-structure of normal rhythms in brain activity and sleep patterns in mice is reason to be hopeful. Someday in the future, individuals who harbor genetic risks for disorders such as schizophrenia could receive supportive interventions aimed at precise timing prior to the onset of debilitating symptoms.
Research findings are available online in the journal Neuron.
Like these kind of feel good stories? Get The Brighter Side of News’ newsletter.
The post Brain cell discovery offers new hope in preventing schizophrenia appeared first on The Brighter Side of News.