Methamphetamine addiction has a way of looping back on itself. A rush of pleasure pulls you in, cravings follow, and the brain learns that the drug is the fastest route to reward. Yet scientists still lack an approved medication that directly treats methamphetamine addiction. That gap has left clinicians relying on counseling and support, while researchers hunt for new biological targets.
Now, University of Florida neuroscientists say they have identified a key chain reaction in the brain that could open a new path: testing immune-modulating medicines as a way to interrupt meth’s grip. In a preclinical study, a team at the McKnight Brain Institute led by Habibeh Khoshbouei, Ph.D., Pharm.D., traced how meth triggers both dopamine surges and an inflammatory signal that, surprisingly, can feed those dopamine effects.
“Unlike alcohol or opioids, there currently is no medicinal therapeutic approach for methamphetamine addiction,” said Khoshbouei, a professor of neuroscience and psychiatry. “So this is an important societal issue.”

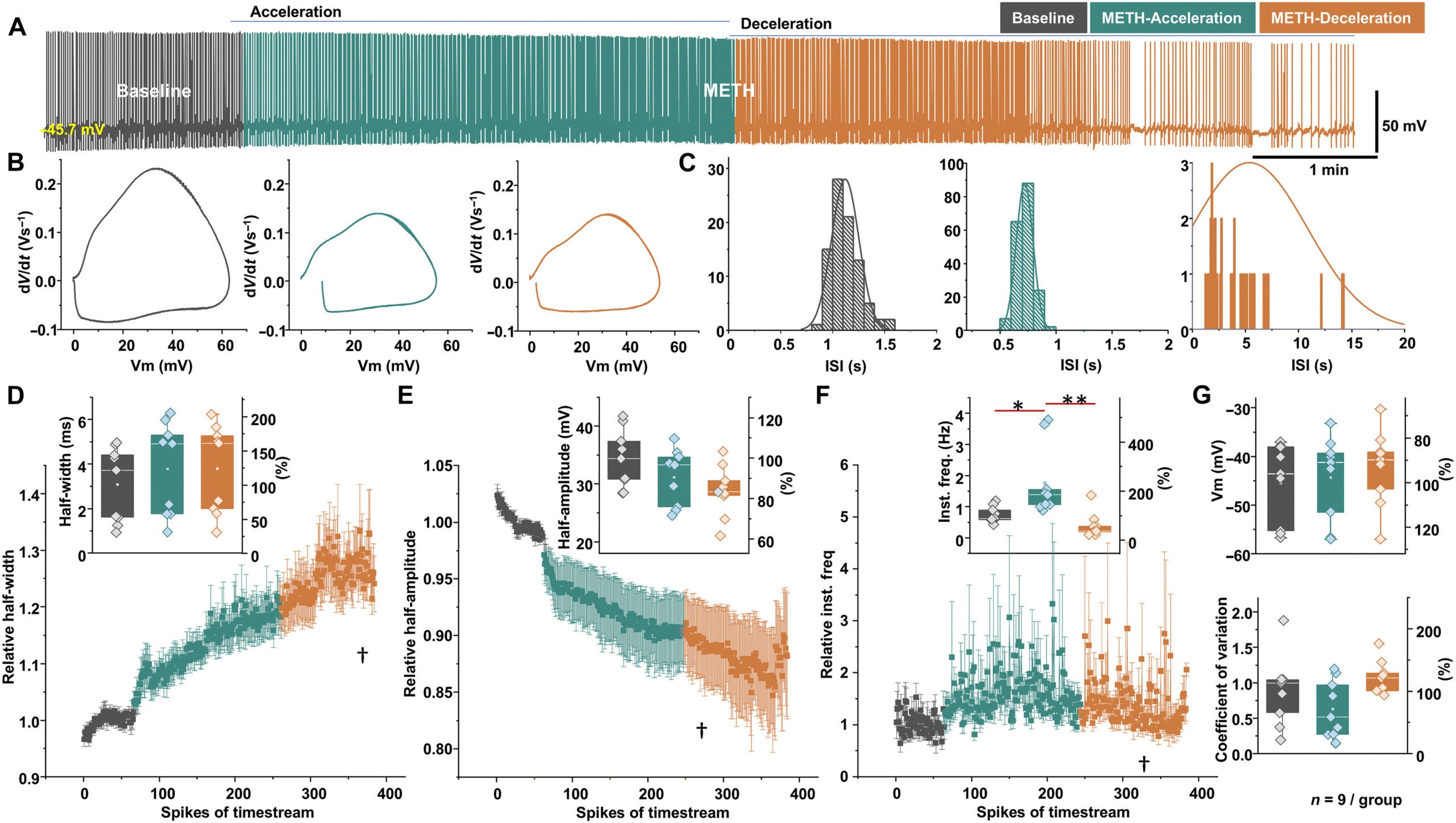
Meth is a highly addictive stimulant. It is known for producing pleasure and euphoria by raising dopamine, a brain chemical tied to reward. It is also linked to inflammation and wound-healing problems in the body. The new study adds a deeper twist. The researchers found meth does not just cause inflammation as collateral damage. It appears to set off an inflammatory messenger that can directly influence dopamine circuits, potentially reinforcing drug-seeking behavior.
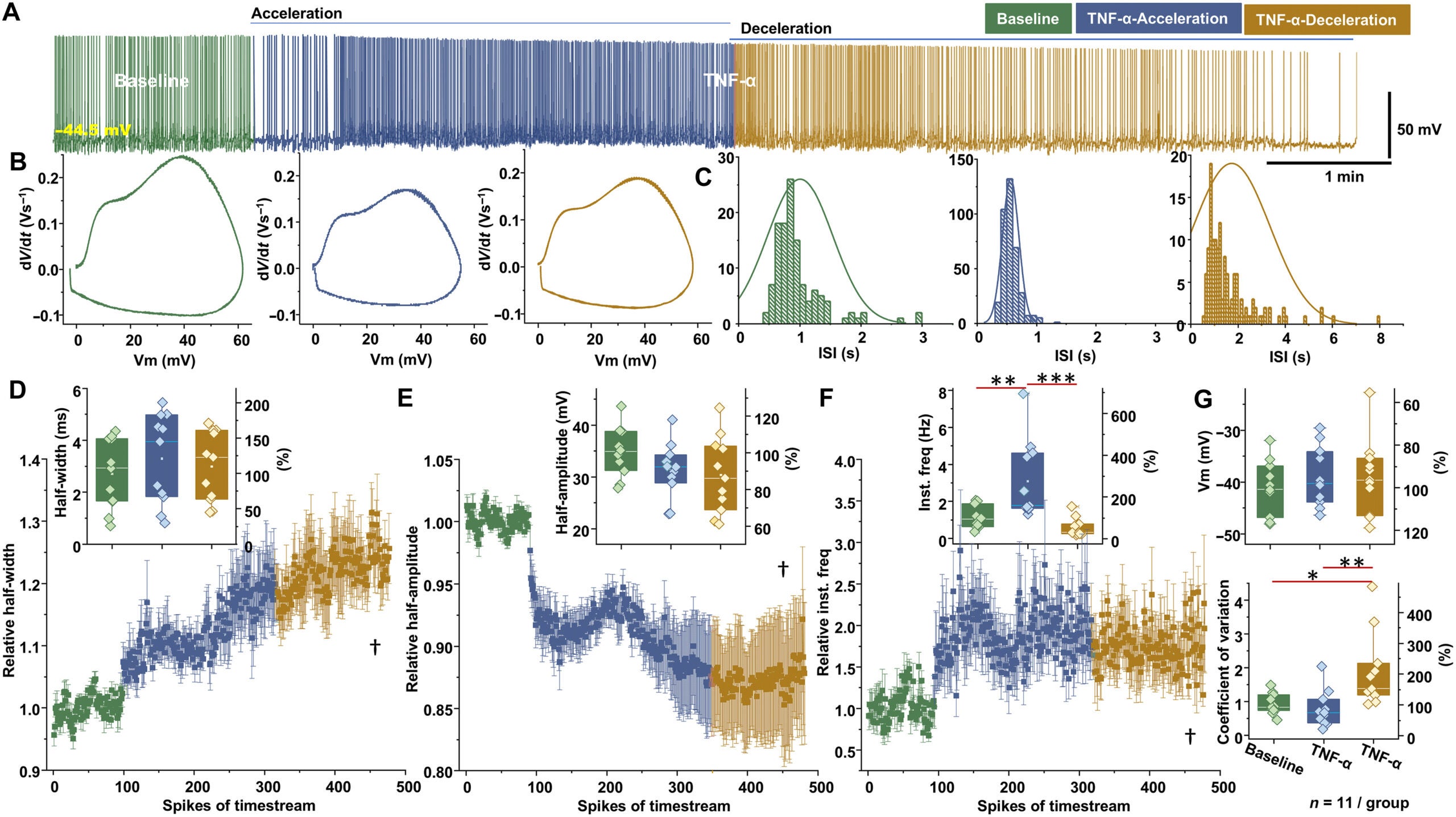
The team focused on tumor necrosis factor-alpha, called TNF. TNF helps regulate inflammation, both in short bursts and over longer periods. TNF usually shows up in discussions of immune responses, not in conversations about dopamine release. That is why the new finding stood out.
In mouse brain specimens, investigators found meth not only increased dopamine release, it also stimulated TNF. Then the researchers saw a dynamic interplay. TNF, once elevated, could influence the same dopamine system meth hijacks. That combination hints at a self-strengthening loop, where meth drives inflammation and the inflammatory signal helps boost dopamine activity.
Co-author Marcelo Febo, Ph.D., said TNF does not typically get credit for activating dopamine release. “In the case of methamphetamine, it seems like not only does meth increase inflammation, which involves the presence of immune cells and the release of TNF, but TNF itself evokes the release of dopamine, and that’s fascinating.”
This matters because it points to an unexpected “bridge” between the immune system and reward circuitry. If that bridge can be blocked, the researchers suggest, it might reduce cravings and drug-seeking behavior, while also addressing neuroinflammatory effects tied to meth use.

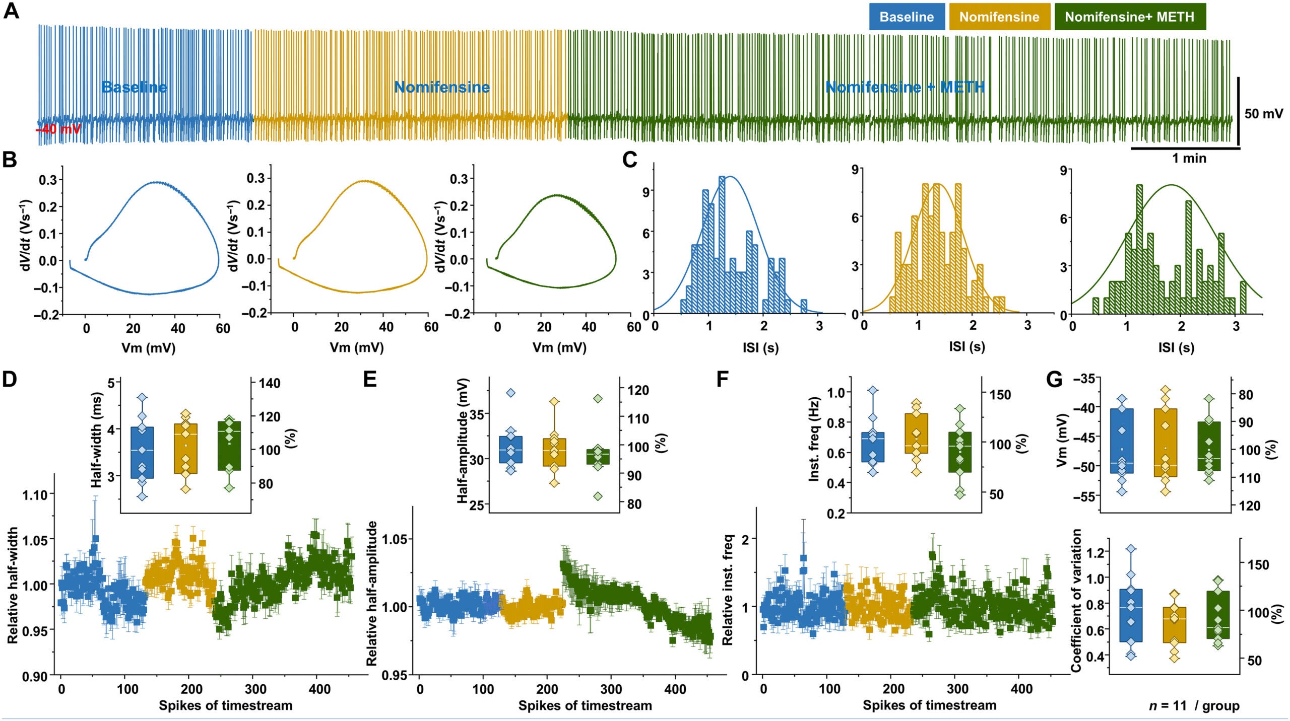
To map the mechanism, the team studied mouse brain specimens and used electrophysiological recordings. Those recordings let researchers measure how neurons fire. The key question was whether TNF changes the activity of dopaminergic neurons, the cells that release dopamine.
“We found that TNF increases firing activity of dopaminergic neurons,” Khoshbouei told The Brighter Side of News. “In the context of addiction, more firing can mean stronger dopamine signaling and a stronger reinforcement of reward,” she continued.
The next step was to see whether the researchers could shut down this effect. They targeted two points in the chain.
One target was the dopamine transporter, a protein tied closely to dopamine movement and meth’s classic effects. The second target was TNF signaling, specifically the receptor for TNF. When the team blocked either the meth target or the receptor for TNF, they blocked the effect of either methamphetamine or TNF.
“And if you block the target of methamphetamine or the receptor for TNF, you block the effect of either methamphetamine or TNF,” Khoshbouei said.
That result suggests TNF is not just present during meth exposure. It is participating in the brain response that helps meth produce its dopamine-driven reinforcement.

The study’s implications reached beyond basic neuroscience because TNF is already a target of existing medicines. Khoshbouei noted there are Food and Drug Administration-approved drugs that can inhibit TNF’s effects. These medicines are used for autoimmune disorders, including Crohn’s disease.
The research does not claim these drugs are ready to treat meth addiction today. The study is preclinical, and the work described involves mouse brain specimens. Still, the fact that TNF inhibitors exist changes the conversation. It suggests a faster route to testing than starting from scratch with a brand-new compound.
Febo framed the next hope in practical terms. The findings could open new targets to reduce cravings and drug-seeking behavior, and possibly blunt neuroinflammatory effects tied to meth use.
“This is a huge first step to show that there’s a dopaminergic target for TNF,” he said. He added that the results imply modulating dopamine levels could ease addictive properties. “Now the next steps will be to see how it controls different aspects of drug seeking.”
Addiction is often described as a battle of choices. Yet anyone who has watched addiction up close knows how biology can overpower intention. This study speaks to that reality. It suggests meth may recruit inflammatory signals that intensify the reward loop, making cravings feel less like a thought and more like a force.

It also offers a different kind of hope. If part of meth’s power comes from immune signaling in the brain, then treatments might not need to target dopamine alone. They could also aim to cool the inflammatory signal that keeps dopamine circuits firing harder.
That idea may matter for communities hit hardest by meth use, where relapse can feel like a predictable cycle. A medication that reduces cravings could give people more space to rebuild routines, relationships, and health.
This work lays out a testable biological pathway linking meth-driven dopamine spikes with TNF, a major inflammatory signal. For researchers, it offers a clearer blueprint for studying how neuroinflammation can shape reward and craving. It also suggests new experiments that examine whether blocking TNF signaling changes drug-seeking behavior and relapse patterns.
For the public, the most immediate impact may be how it reshapes treatment research. Because FDA-approved TNF-inhibiting medicines already exist for autoimmune diseases, scientists may be able to explore repurposing strategies faster than if they had to develop a new drug from the ground up. If future studies show TNF modulation reduces cravings or protects brain function, it could add a long-needed medication tool for methamphetamine addiction.
Long term, the findings may broaden how medicine approaches addiction. Instead of treating it only as a reward-system disorder, clinicians may also consider immune signaling as part of the disease process. That shift could lead to therapies that address both craving and inflammation-related brain changes, improving recovery stability and quality of life.
Research findings are available online in the journal Science Signaling.
Like these kind of feel good stories? Get The Brighter Side of News’ newsletter.
The post Immune signal in the brain may offer new target for treating meth addiction appeared first on The Brighter Side of News.
Leave a comment
You must be logged in to post a comment.