A single damaged protein inside one brain cell may seem insignificant. Yet new research shows how that small mistake can ripple outward, spreading harm across the brain. Scientists at the Technion – Israel Institute of Technology have uncovered a cellular process that may help explain how Alzheimer’s disease grows from scattered trouble into widespread damage.
The study was led by Michael Glickman, dean of the Technion’s Faculty of Biology, and postdoctoral researcher Ajay Wagh. Their work reveals that brain cells sometimes protect themselves by pushing toxic proteins outside the cell instead of destroying them. That choice may save one neuron while quietly endangering many others nearby.
Alzheimer’s disease begins long before memory loss appears. At its earliest stages, damage often starts in isolated neurons. Over time, that damage spreads, affecting larger brain regions and disrupting thought, behavior, and identity. For years, scientists have asked how this spread happens.

Inside healthy cells, damaged or misfolded proteins are tagged and broken down. This cleanup relies on a system built around a small protein called ubiquitin. Ubiquitin acts like a label, marking faulty proteins for disposal. Most of the time, this process keeps cells safe.
Problems arise when ubiquitin itself becomes defective. One mutated form, called UBB+1, cannot do its job. Instead of helping remove dangerous proteins, UBB+1 becomes toxic. It clumps together, forming aggregates that are closely linked to Alzheimer’s disease.
Neurons face a special risk. Unlike many other cells, they do not divide or renew themselves. When a neuron dies, it is gone for good. That makes even small failures in protein cleanup especially dangerous in the brain.
One of the main systems cells use to manage waste is called autophagy. This process works like a recycling service. Harmful material is wrapped inside a small membrane bubble, then sent to a structure called the lysosome, where it is broken down.

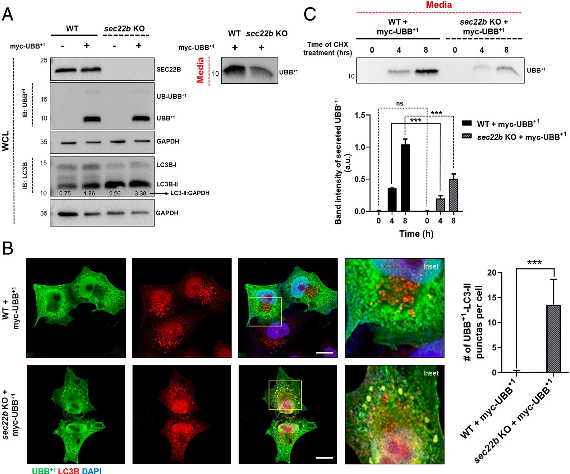
“Our team discovered that this pathway has a second option. Instead of sending toxic material to the lysosome, the cell can push it out through the cell membrane,” Glickman told The Brighter Side of News.
“At the center of this decision is a protein called p62. Acting as a smart sensor, p62 recognizes UBB+1 and traps it inside a vesicle. From there, p62 can send the vesicle in one of two directions,” he continued.
In the safer route, the vesicle fuses with the lysosome, destroying the toxic cargo. In the riskier route, the vesicle is released outside the cell into the fluid between brain cells.
This export reduces stress on the original neuron. But once outside, fragments of UBB+1 can leak into neighboring neurons. Those cells then face the same toxic burden, allowing the disease process to spread.
This finding offers a powerful explanation for a long-standing puzzle. Alzheimer’s does not begin everywhere at once. It starts in scattered cells, then gradually expands. The secretion of toxic proteins may be one reason why.

As Prof. Glickman explains, “We all want someone to take out the trash, but in this case, the cells are dumping their trash on their neighbors. Although this solves an acute problem for the individual cell, it may cause long-term damage to the entire tissue.”
The researchers showed that blocking the secretion pathway keeps UBB+1 trapped inside cells. That reduces its spread, but increases damage to the original neuron. This highlights a painful tradeoff. Cells must choose between self-preservation and protecting the larger brain network.
The study also shows that degradation and secretion are not backup systems. They work in parallel. When one pathway struggles, the other becomes more active. This balance may shift as Alzheimer’s progresses, increasing the chance of toxic spread.
Most Alzheimer’s research has focused on how toxic proteins form or how they are broken down. This study adds a third dimension. It shows that movement of toxic proteins between cells may play a central role.
That insight reshapes how the disease is understood. Alzheimer’s may not only be a failure of cleanup inside neurons. It may also involve an active, regulated export process that unintentionally fuels its own expansion.

The work also highlights the importance of p62. This protein does not simply recognize harmful material. It helps decide the fate of that material. Understanding how p62 makes that decision could become a key target for future therapies.
The discovery opens several promising directions. If toxic proteins like UBB+1 are secreted into brain fluid, they may be detectable outside cells. That could support earlier diagnosis through analysis of cerebrospinal fluid or other body fluids.
Therapies could also aim to redirect the cleanup process. Boosting safe degradation while limiting secretion might reduce the spread of damage without overwhelming individual neurons. Such strategies would need to be precise, since blocking secretion entirely could harm already stressed cells.
This work also raises broader questions. Other neurodegenerative diseases involve toxic proteins. Similar export mechanisms may exist in conditions such as Parkinson’s disease or ALS. Studying these pathways could reveal shared patterns across brain disorders.
This discovery may help explain how Alzheimer’s spreads from one neuron to many. That insight could guide new diagnostic tools that detect toxic proteins in brain fluids earlier than current methods.
Future treatments may target the p62 pathway to limit harmful protein export while preserving cell health. Understanding this balance could lead to more personalized therapies that slow disease progression.
The findings also encourage researchers to study protein movement between cells, not just protein buildup inside them. This broader view may reshape how neurodegenerative diseases are investigated and treated.
Research findings are available online in the journal Proceedings of the National Academy of Sciences.
Like these kind of feel good stories? Get The Brighter Side of News’ newsletter.
The post New cellular discovery may explain how Alzheimer’s disease spreads through the brain appeared first on The Brighter Side of News.
Leave a comment
You must be logged in to post a comment.