Long before modern humans built cities or carved out farms, woolly mammoths wandered across frozen plains with thick coats and steady steps. Their bones, tusks, and frozen bodies have offered clues to their lives and struggles. For decades, scientists focused mostly on ancient DNA to study these great animals. RNA, the molecule that reveals which genes were active in the final moments of life, was viewed as too fragile to survive more than a few hours. That belief has now changed.
A new study reveals that fragile RNA molecules can remain intact far longer than anyone expected. Scientists studying woolly mammoth remains preserved in Siberian permafrost recovered RNA from muscle and skin that is up to 52,000 years old. These molecules may be damaged and short, but they still hold a clear signal. They tell you which genes were switched on, how muscle fibers worked and even hint at stresses the animals faced before death. The work adds a new layer to how you can understand extinct species by capturing the last flickers of gene activity inside their cells.
The research team examined soft tissues from ten mammoths discovered across northeastern Siberia. These remains came from places where thawing ground exposes ancient carcasses, sometimes with muscle, skin or hair still attached. The scientists extracted both ancient DNA and ancient RNA from each sample. The amount of RNA was tiny and often close to the lowest level that current technology can detect.

Even so, three specimens stood out for their strong and reliable signals. One of them was Yuka, a juvenile mammoth found on the Oyogos Yar coast and dated to roughly 39,000 years ago. Another, known as the Oymyakon calf, lived about 44,000 years ago. The oldest group member, a female nicknamed “Chris Waddle,” dates to nearly 52,000 years based on mitochondrial DNA. RNA fragments from all three animals showed the expected signs of deep age; the older the sample, the shorter and more broken the fragments became.
Before diving into what those RNA pieces could reveal, the team needed to prove they were truly ancient. Using mapping tools that compare RNA sequences against modern elephant genomes, scientists tested multiple alignment methods. Bowtie2 ultimately provided the most trustworthy results for these fragile pieces.
They also compared where RNA and DNA mapped across the genome. Fresh RNA usually maps to exons, which are the parts of genes used to create proteins. The mammoth RNA behaved the same way, while DNA did not, a key sign that the data came from real ancient transcripts rather than contamination.
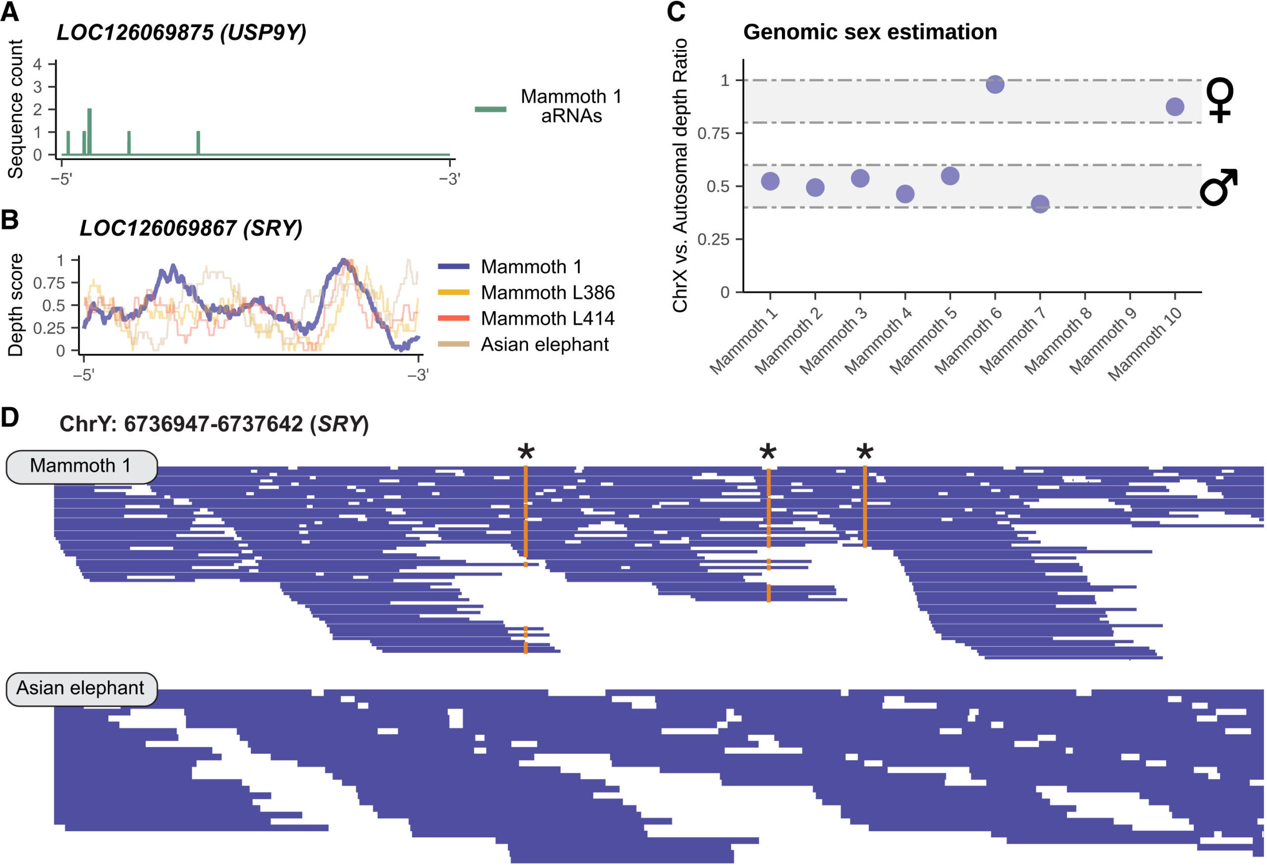
One unexpected finding came from the genetic signals used to determine sex. Yuka had long been thought to be female based on outward anatomy and early descriptions. But the new RNA and DNA data tell a different story. The samples carried Y chromosome sequences, including those from USP9Y and SRY, which act as critical markers of male development.

After checking earlier datasets from Yuka’s tissues, researchers confirmed the mismatch. The animal appeared male at the genetic level but female from the outside. This kind of discrepancy can happen in rare developmental conditions where sex genes do not fully guide physical development, although the study did not find direct evidence for a specific cause.
With confidence that the RNA reflected real gene activity, the team studied what it could say about mammoth muscle. Yuka’s samples contained more than 300 protein-coding messages and over 900 noncoding RNAs. Many of the highest signals came from genes known to shape the structure and rhythm of muscle fibers.
Proteins such as titin, nebulin, obscurin and filamin-C, all central to muscle strength and movement, were among the most abundant. Core contractile proteins like actin alpha and the slow-twitch myosin heavy chains MYH6 and MYH7 stood out as well. These molecules are strongly linked to endurance. The muscle this mammoth once used was built to support long, steady travel across cold steppes rather than fast or forceful bursts of energy.
The noncoding RNAs carried their own clues. MicroRNAs like Mir-1 and Mir-133, which guide muscle development in living animals, were present at high levels. Their presence supports the idea that these were real, functioning molecules from the mammoth itself, not pieces introduced by contamination. When researchers compared the expression patterns to gene maps from modern humans and elephants, Yuka’s profile lined up cleanly with skeletal muscle samples, reinforcing the accuracy of the data.

This ancient RNA also held traces of rare genetic variants that match those found in high-quality mammoth genomes. In some cases, the scientists even detected sequences that point toward previously unknown microRNA genes. Two candidates overlapped with parts of HK2 and GPAT2, adding hints of new regulatory elements in the mammoth genome.
RNA is known to decay rapidly after death, but this study shows that under cold, dry conditions, it can persist for far longer than expected.
Stockholm University’s Emilio Mármol, lead author of the study, explained that RNA reveals which genes were turned on during the final moments of life, something DNA cannot show. These signals can uncover stress responses, tissue activity and possible injuries. In Yuka’s case, the team saw signs of cellular stress that align with earlier suggestions that cave lions may have attacked the young mammoth before death.
Researchers involved in the work, including Love Dalén and Marc Friedländer, emphasize that RNA offers a real-time snapshot of past biology. The findings even suggest the possibility of retrieving ancient RNA viruses, such as influenza or coronaviruses, frozen within Ice Age remains. Such discoveries could deepen your understanding of how diseases evolved and how ancient species responded to infection or injury.

The survival of ancient RNA across tens of thousands of years gives researchers a new way to study extinct life. This work shows that you can now move beyond DNA and proteins to examine which genes were active in the hours before an animal died.
That ability could transform how scientists reconstruct the biology, behavior and health of extinct species. It may also improve the search for ancient pathogens, opening the door to understanding the evolution of viral diseases that once spread through prehistoric ecosystems.
As methods advance, combining ancient RNA with DNA, proteins and other biomolecules could give future researchers a fuller view of extinct animals and the environments they navigated.
Research findings are available online in the journal Cell.
Like these kind of feel good stories? Get The Brighter Side of News’ newsletter.
The post Oldest RNA ever discovered offers a rare look into the lives of woolly mammoths appeared first on The Brighter Side of News.