For years, researchers have watched the tiny power plants inside brain cells falter in Parkinson’s disease and wondered what came first. Did those damaged mitochondria trigger the illness, or did they break down only after neurons started to die?
A new study from Gladstone Institutes now points firmly to the first option. It shows that faulty mitochondria can launch the chain of events that leads to Parkinson’s, not just trail behind it.
Parkinson’s is the second most common neurodegenerative disorder in the United States, affecting more than a million people. Most are diagnosed after age 60, when cells in a small brain region can no longer make enough dopamine, the chemical that helps coordinate smooth movement.
The disease itself is far from simple. There are inherited forms, sporadic cases with no clear family link, and many subtypes shaped by genes and environment. That diversity has made it hard to test ideas about what starts the damage.

Animal models have added to the challenge. Mice engineered with some Parkinson’s related mitochondrial mutations often fail to develop the classic changes seen in most patients. That gap kept the mitochondria question open.
Ken Nakamura, MD, PhD, and colleagues wanted a model that behaves much more like the human condition. Their new work in Science Advances suggests they found it.
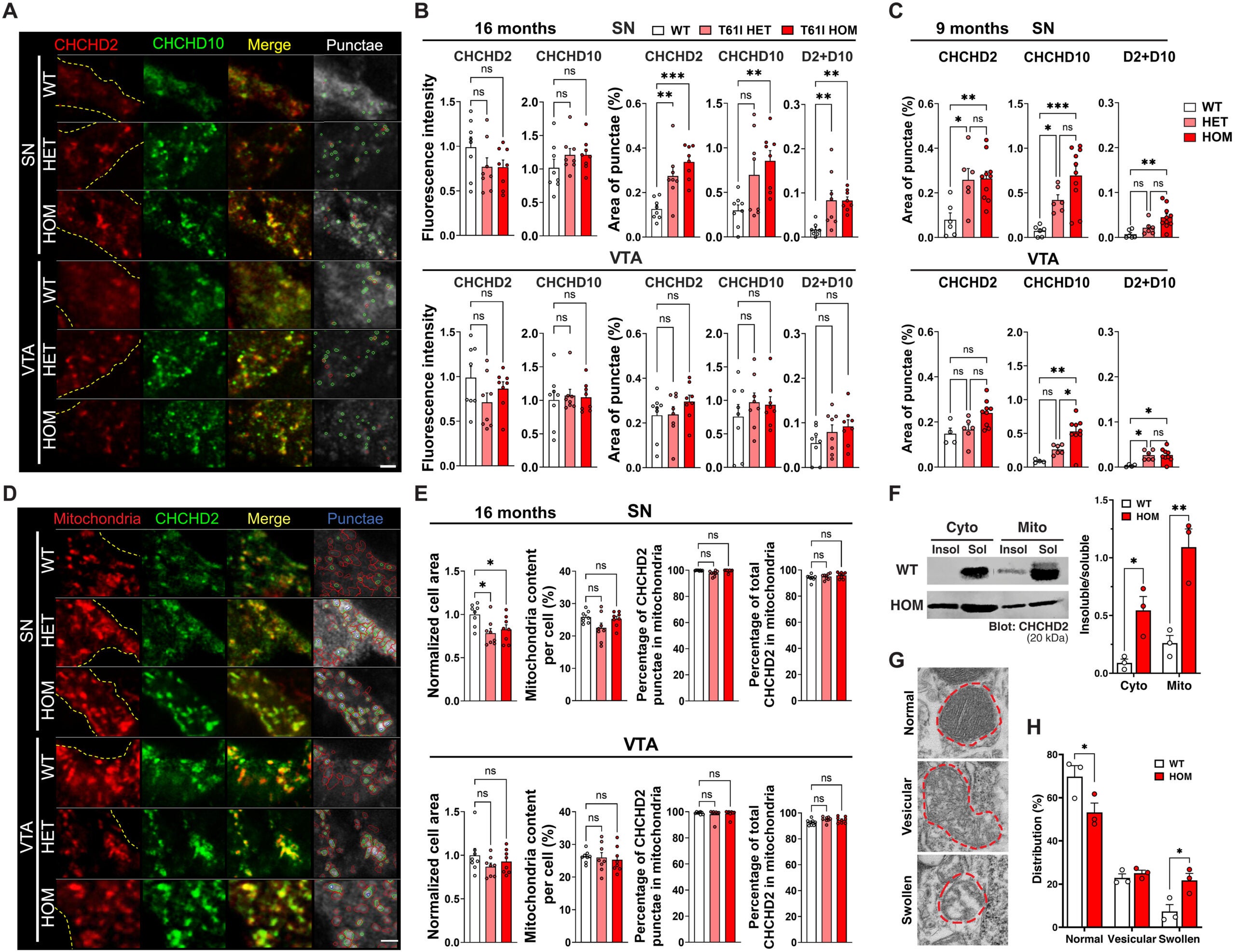
The team focused on a rare inherited form of Parkinson’s driven by a mutation in a mitochondrial protein called CHCHD2. People who carry this mutation develop a disease that, in the clinic and under the microscope, looks almost identical to the common late onset version.
The researchers created mice that carry the same faulty CHCHD2 protein. Those animals developed symptoms and brain changes that closely mirrored typical Parkinson’s. That gave the scientists a valuable tool.
“This mouse model provides some of the most compelling evidence to date for how mitochondrial dysfunction can cause typical late-onset Parkinson’s disease,” Nakamura said. He hopes that understanding this link will reveal new drug targets that apply across many forms of the illness.
With this model, the team followed the damage step by step. Inside vulnerable neurons, the mutated CHCHD2 protein began to pile up in mitochondria. Those organelles became swollen and misshapen, a sign that their inner machinery no longer worked well.

As structure failed, metabolism changed. Cells abandoned their usual energy production pathways, which rely on oxygen, and leaned more on less efficient sugar burning. That shift came with a cost.
Unstable molecules called reactive oxygen species began to build up. These reactive chemicals are normal byproducts of metabolism, but at high levels they can chip away at proteins, fats and DNA. The mutation in CHCHD2 appeared to interfere with proteins that usually clear away those harmful molecules, allowing oxidative stress to rise.
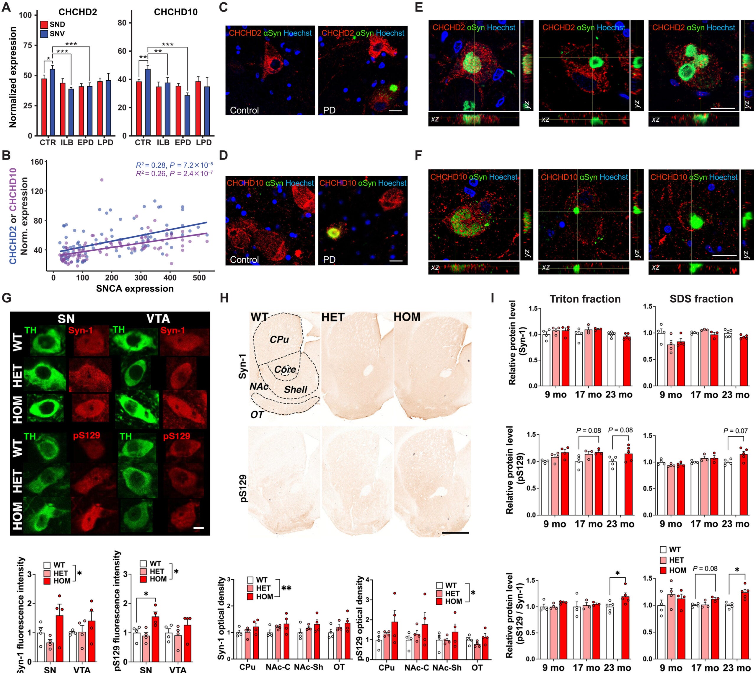
Only after this spike in reactive oxygen species did another hallmark of Parkinson’s appear. The protein alpha synuclein began to clump inside neurons. Over time, those clumps formed the dense aggregates known as Lewy bodies, which show up in almost every patient’s brain at autopsy.
“A notable finding was that alpha-synuclein doesn’t accumulate until after levels of reactive oxygen species rise,” said co first author Szu Chi Liao, PhD, now at UC San Francisco. “This order of events is consistent with our hypothesis that oxidative stress is causing the alpha-synuclein to aggregate.”
Postdoctoral fellow Kohei Kano, PhD, another co first author, emphasized that the group could actually watch this progression in the mice. They saw mitochondrial distortion, then metabolic change, then oxidative stress, and finally protein buildup. That clear sequence strengthens the argument that mitochondria can set the process in motion.
Mouse data alone is never enough to settle a debate about human disease. To test whether their pathway shows up in people, Nakamura’s group teamed up with researchers at the University of Sydney in Australia.
Using brain tissue donated by individuals with sporadic Parkinson’s, the Sydney team, led by neuroscientist Glenda Halliday, PhD, looked inside dopamine producing neurons. They found that CHCHD2 protein accumulated in early alpha synuclein aggregates in those cells.

That pattern matched what the scientists saw in their mouse model. It suggested that even in patients without a known CHCHD2 mutation, this mitochondrial protein may take part in the earliest stages of Lewy body formation.
“This work is a blueprint for how a mitochondrial protein can be disrupted and actually cause Parkinson’s disease,” Nakamura said. “But there could be other triggers that set off this same sequence of events involving mitochondrial damage, energy problems, the accumulation of reactive oxygen species, and finally, abnormal accumulation of additional proteins.”
The findings shift the conversation. Instead of viewing mitochondrial problems as bystanders, many scientists may now treat them as prime suspects. That raises new questions for labs around the world.
Nakamura and his team plan to probe how CHCHD2 controls oxidative stress and how its failure affects different brain regions. They also want to know whether more common, subtle changes in this protein help drive sporadic Parkinson’s.
Another major goal is testing whether drugs that reduce reactive oxygen species or boost cellular energy can interrupt the sequence before alpha synuclein clumps appear. If that proves possible, therapies could aim not only to ease symptoms, but also to slow or maybe prevent the disease process.

This study matters for patients and families because it sharpens one of the main targets in Parkinson’s drug development. By showing that failing mitochondria can be an early cause, not just a late effect, the work supports efforts to protect or repair these organelles in vulnerable neurons.
Drug companies and academic labs can now design trials that focus on cutting reactive oxygen species, stabilizing mitochondrial structure, or restoring healthy energy production. If those treatments also reduce alpha synuclein buildup in models, they may stand a better chance of slowing disease in people.
The results also help explain why so many different risk factors, from genetic variants to environmental toxins, seem to converge on the same outcome. Many of those factors damage mitochondria or increase oxidative stress. Understanding the shared pathway makes it easier to design broad strategies that could benefit both inherited and sporadic cases.
For basic science, the work offers a roadmap of measurable steps, from CHCHD2 disruption through oxidative stress to protein aggregation. Future studies can test each step in human cells, new animal models and even clinical samples, speeding the search for biomarkers that detect Parkinson’s before major neuron loss occurs.
In the long run, this kind of mechanistic insight could move care away from simply replacing lost dopamine and toward protecting brain cells years earlier. That shift would not only change how doctors treat Parkinson’s, it could also guide prevention efforts for people at high risk.
Research findings are available online in the journal Science Advances.
Like these kind of feel good stories? Get The Brighter Side of News’ newsletter.
The post Researchers discover the cellular cause of Parkinson’s disease appeared first on The Brighter Side of News.