Researchers model a sustainable, solar-powered, 15-minute city

The way cities grew over the last century often pushed your daily needs far from your front door. Homes went in one place, jobs in another, supermarkets somewhere else, and the car became the glue that held it all together. Today, you see the cost of that pattern in rising fuel bills, traffic, and a warming climate that feels harder to ignore each year.

Rethinking the Car First City

A team at Concordia University is asking a simple but powerful question: what if your neighborhood could meet most of your needs within a short walk, feed itself with fresh vegetables, and move food around using clean power from the sun.

Their new model builds on the idea of the 15 minute city and goes several steps further. It blends land use, transportation, local food growing, and renewable energy into one framework aimed at cutting emissions while giving people healthier and more resilient places to live.

“We want to see how we can integrate energy, mobility, land use and social functions to bring daily needs closer to residents so they can reduce the number of fossil fuel consuming trips,” says corresponding author Caroline Hachem Vermette, an associate professor in building, civil and environmental engineering.

Conceptual pictorial representation of a multi-functional neighborhood, i.e., 15-Minute City (rectangular- and radial-road-patterned multi-functional neighborhood of 7 acre/0.28 km2).
Conceptual pictorial representation of a multi-functional neighborhood, i.e., 15-Minute City (rectangular- and radial-road-patterned multi-functional neighborhood of 7 acre/0.28 km2). (CREDIT: Sustainability)

Her broader goal is to design clusters of neighborhoods that share food, electricity, and amenities, so you live inside a flexible urban network instead of an isolated subdivision.

How a Neighborhood Becomes a Living System

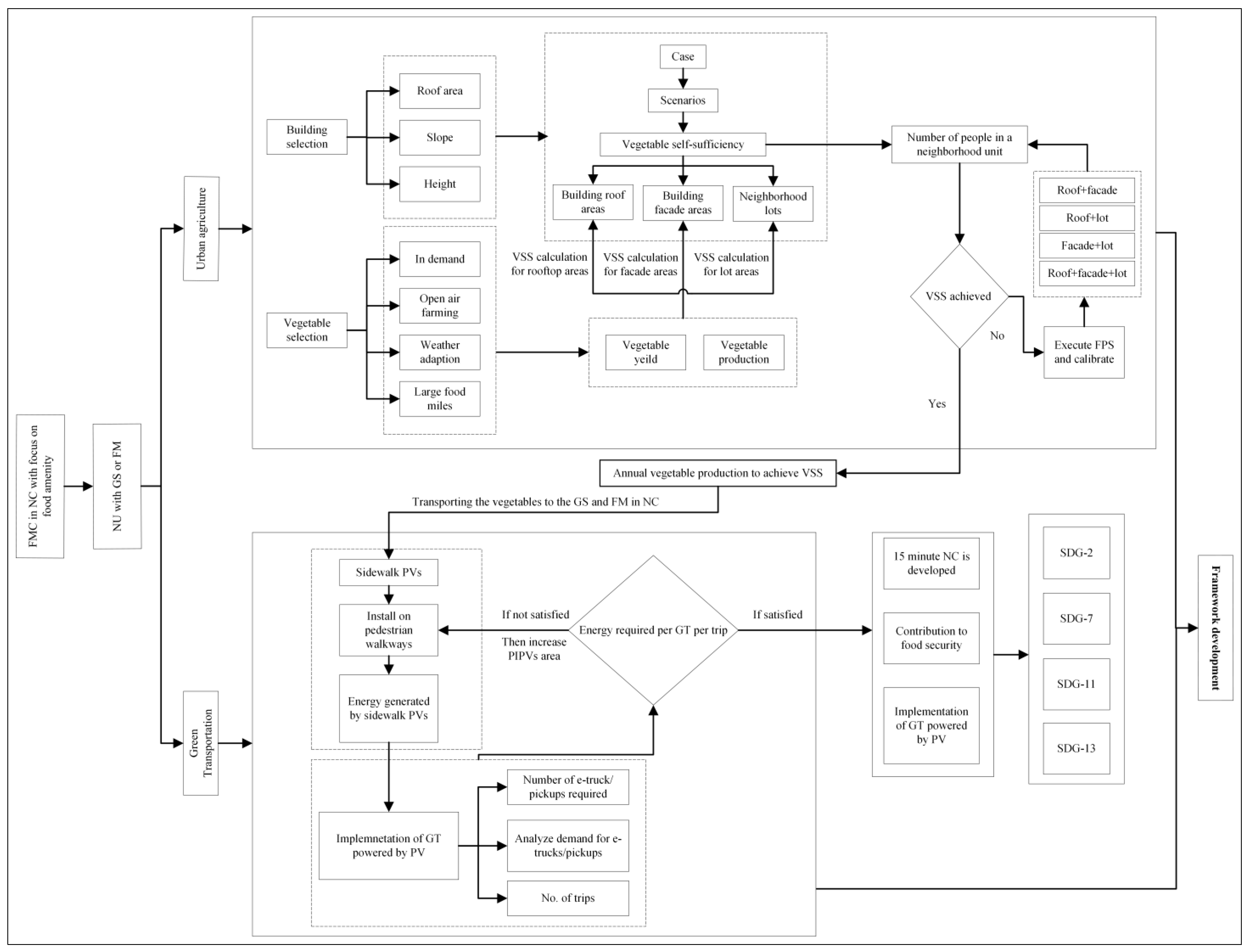
The team calls their approach the Food Production and Transportation Framework. At its core, it is a set of rules and metrics that let planners test how a neighborhood can grow more of its own food and move that food around with almost no emissions.

The starting point is the 15 minute city principle. That idea says you should be able to walk or bike to key services within about a kilometer of home. Grocery stores, farmers markets and other essentials are spaced so that no resident is left on the edge.

On top of this, the framework adds urban agriculture in places you might not usually notice. Rooftops, building facades and leftover ground level lots are converted into growing space for leafy greens and other vegetables. Rather than sending trucks across provinces or states, a small fleet of electric vehicles brings that produce to local markets and stores.

Those vehicles run on solar power from photovoltaic panels installed not only on roofs, but even in sidewalks. The streets you walk on start to double as silent power plants, feeding a neighborhood food network instead of gas pumps.

Methodology for implementation of Urban Agriculture (UA) and Green Transportation (GT) in a 15 min neighborhood cluster (NC) and formation of combined framework.
Methodology for implementation of Urban Agriculture (UA) and Green Transportation (GT) in a 15 min neighborhood cluster (NC) and formation of combined framework. (CREDIT: Sustainability)

Measuring Food, Energy and Distance

“To see whether this vision could work in practice, we loaded our model with real world data. We then calculated how much rooftop, facade, and open lot area was available for planting, how far residents had to walk to reach a store, what yields different crops could produce, and how much food each person needed in a year,” Hachem Vermette told The Brighter Side of News.

The team also tracked the performance of solar panels, the capacity of electric vehicle batteries, and the rate at which local production cut carbon dioxide emissions. Economic variables, such as electricity costs and the time it takes to earn back the investment, were part of the picture as well.

To help planners and community groups compare options, the team created a decision making metric that scores different designs. “The goal was always to make this a relatively simple and transparent model, because when you are implementing mixed use neighbourhoods, community members are important participants,” says lead author and MSc student Faisal Kabir.

For you, that means the tool is not a black box. Residents can see how choices about garden space, sidewalks, or store locations change the outcome.

Testing the Idea in a Real Neighborhood

The framework was applied to West 5, a smart, solar powered development in London, Ontario that serves as a living laboratory under Concordia’s Volt Age research program.

(a) There are 10 Neighborhood Units (NU) inside 1 neighborhood cluster (NC) containing 5 grocery stores at NUs-2, 4, 6, 8 and 10 and 5 farmers markets at NUs-1, 3, 5, 7 and 9; (b) NU-1 and NU-2 from (a), delineating the location of grocery stores and farmers markets.
(a) There are 10 Neighborhood Units (NU) inside 1 neighborhood cluster (NC) containing 5 grocery stores at NUs-2, 4, 6, 8 and 10 and 5 farmers markets at NUs-1, 3, 5, 7 and 9; (b) NU-1 and NU-2 from (a), delineating the location of grocery stores and farmers markets. (CREDIT: Sustainability)

Using West 5 as a case study, the researchers asked how much space you would actually need to dedicate to growing food to cover local demand for vegetables. The answer was modest. Dedicating 13.8 percent of roof area, 10 percent of facades, and 15 percent of lot space to urban agriculture would allow the neighborhood to meet all its needs for leafy greens and similar crops.

When they compared this system with a conventional setup that depends on long distance food transport, the change in emissions was dramatic. Carbon pollution linked to moving vegetables fell by 98 percent. In simple terms, almost all of the climate impact from food transport disappeared once production and delivery stayed within the neighborhood and ran on clean power.

On the financial side, the model showed that the solar powered transport system would pay for itself quickly. The payback period was just 2.8 years, with clean electricity produced at about 0.92 Canadian dollars per kilowatt hour. Their calculations also showed that every 0.19 units of local food production offset one unit of carbon dioxide emissions, a reminder that even small farms close to home can matter a lot for the climate.

Food, Energy and the Ties Between Neighbors

The study focuses on emissions, energy, and costs, but the researchers keep returning to something more personal. When food is grown where you live, relationships change.

“Growing food and sharing it with neighbours fosters a real bond. When people start knowing each other, they start helping each other, and that is a basic element of resilience,” Hachem Vermette says. For you, that could show up as a rooftop garden where residents trade recipes, or as a weekly market where you actually know the person who grew your lettuce.

Nine cases for urban agriculture (UA) delineating different ratios of roof, facade, and lot area (m2) for cultivation.
Nine cases for urban agriculture (UA) delineating different ratios of roof, facade, and lot area (m2) for cultivation. (CREDIT: Sustainability)

Instead of relying on distant farms and anonymous supply chains, your neighborhood becomes part of its own food story. That social connection, the team argues, makes communities stronger in the face of shocks, whether those are heat waves, supply chain disruptions, or economic downturns.

Building Citywide Networks of Shared Resources

This work is one piece of a larger program Hachem Vermette’s group has led since 2015. Over the past decade, they have explored how energy, transportation, land use and social life can all be woven together at the neighborhood scale.

The next phases will push the same modeling approach out to workplaces, schools, health centers, parks, and regional links between districts. The long term vision looks like a city made of interconnected, mixed use clusters that share resources rather than compete for them.

In doing so, the framework touches several United Nations Sustainable Development Goals at once, including zero hunger, clean energy, sustainable cities, and climate action. For you as a city resident, it suggests a future where your daily routines support global targets without feeling like sacrifice.

Practical Implications of the Research

For planners and local officials, this research offers a practical roadmap. It shows how to design or retrofit neighborhoods so that food, mobility, and energy systems reinforce each other instead of pulling in different directions. The decision metric gives a clear way to compare plans and communicate tradeoffs with residents.

For communities, the work shows that you do not need to cover every surface with greenhouses to make a difference. Setting aside a fraction of roofs, walls and lots, then pairing that space with clean transport, can dramatically cut emissions, shorten supply chains, and improve access to fresh food.

For researchers and industry, the study highlights the value of treating neighborhoods as living systems. By modeling both physical flows, like energy and vegetables, and social factors, like walkability and shared amenities, future work can test how to adapt this framework to dense city centers, older suburbs, or rapidly growing towns.

Over time, this approach could help humanity move away from car dependent, resource hungry urban patterns toward cities where you walk more, breathe cleaner air, eat food grown nearby, and feel more connected to the people around you.

Research findings are available online in the journal Sustainability.


Related Stories


Like these kind of feel good stories? Get The Brighter Side of News’ newsletter.


The post Researchers model a sustainable, solar-powered, 15-minute city appeared first on The Brighter Side of News.

Stay up to date
Register now to get updates on promotions and coupons
HTML Snippets Powered By : XYZScripts.com

Shopping cart

×